静岡市立長田北小PTA
  • ホーム
  • PTAについて
  • 活動内容
  • お知らせ・募集
  • 新入生・保護者向け
  • お問い合わせ

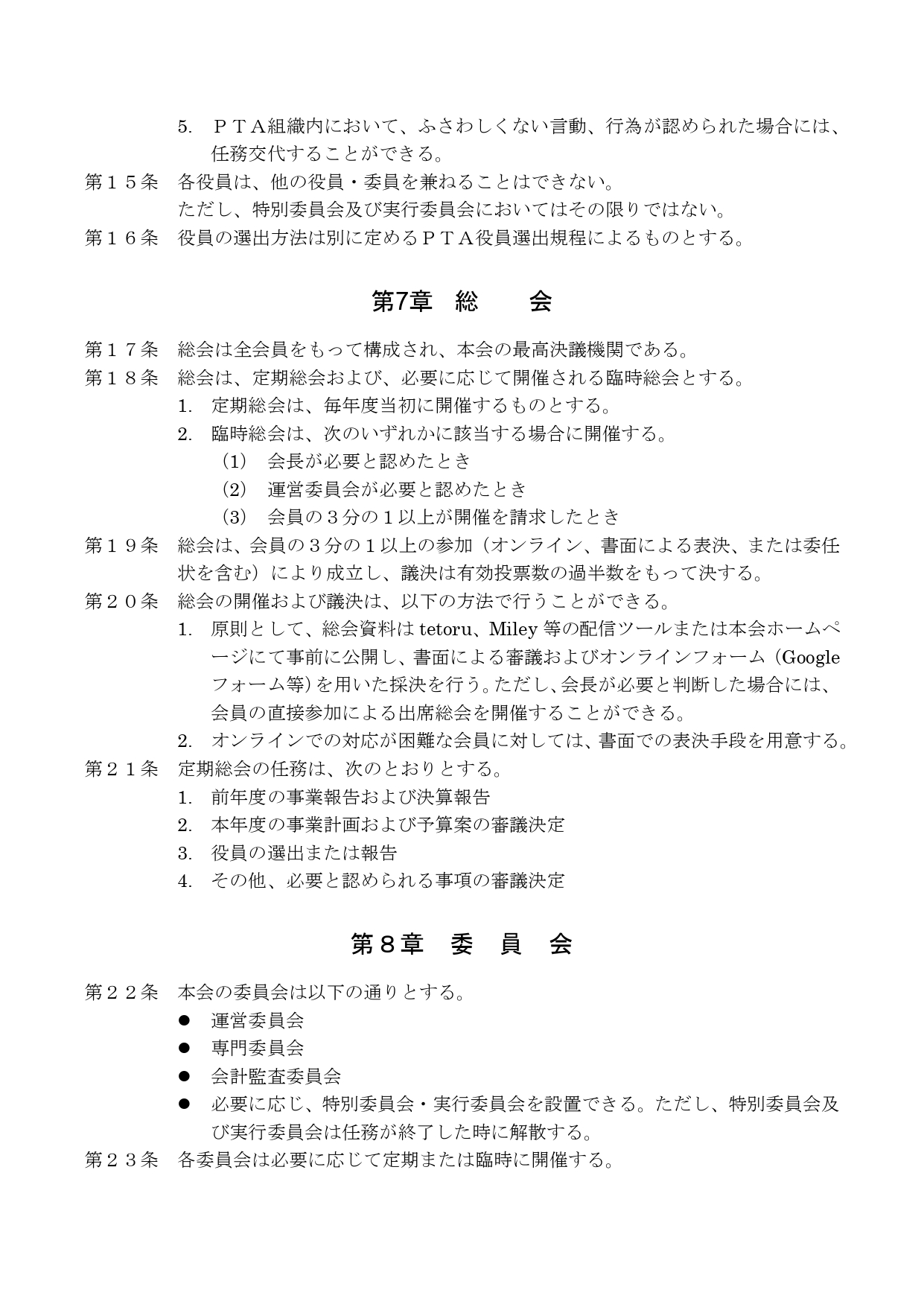
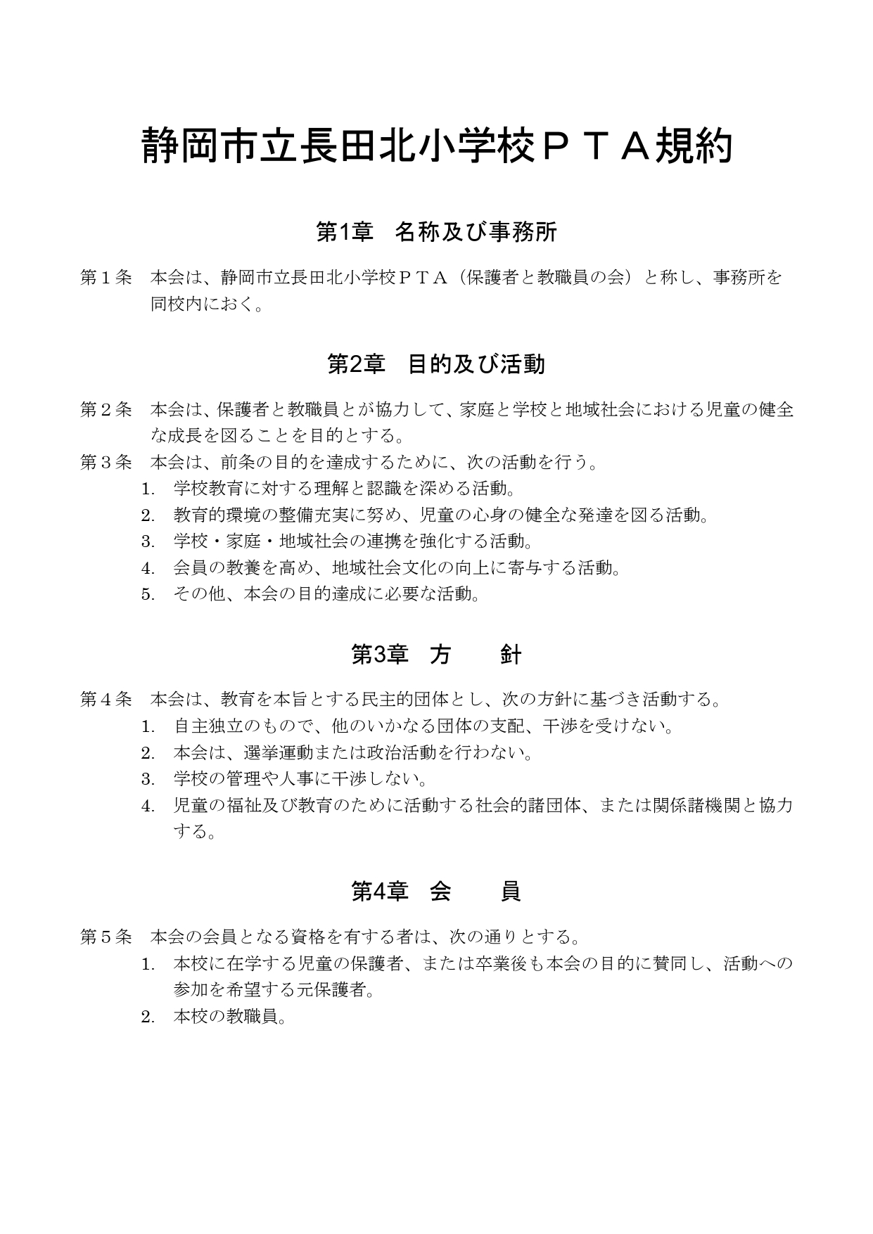
長田北小学校PTA規約

2025.06.112025.06.12
長田北小学校PTA規約①
長田北小学校PTA規約②
長田北小学校PTA規約③
長田北小学校PTA規約④
長田北小学校PTA規約⑤
静岡市立長田北小PTA
ホーム
📝 PTAボランティア希望アンケート
令和8年度の活動づくりに
ご協力をお願いします
↓↓↓↓↓
▶ 回答はこちら
PTAの活動について
PTAポイント表
PTA活動募集
PTAガイド
静岡市立長田北小PTA
  • ■ PTAについて知る
  • PTAの活動について
  • 新入生・保護者向けガイド
  • PTA会費について
  • PTAポイント制度について
  • ■ お知らせ・活動
  • お知らせ・募集一覧
  • ■ 規約・ガイドライン
  • 長田北小学校PTA規約
  • 長田北小PTAホームページ規約
  • 個人情報取扱規程
  • 肖像権・写真掲載に関するガイドライン
  • ■ お問い合わせ
Copyright © 2024-2026 静岡市立長田北小PTA All Rights Reserved.